积极老龄 医养联合 标准引领
一、会议主题
为深度解读新时代积极应对人口老龄化国家战略的相关政策、分享老龄领域的专业研究成果和实务经验、联合社会力量推动老龄工作特别是医养康养事业产业高质量发展,优视频
四川省社会科学重点研究基地与四川省老年学学会、成都市成华区医养联合基本公共服务标准化试点工作领导小组、成都市标准化研究院等单位联合举办2022年度学术会议。本届年会以“积极老龄 医养联合 标准引领”为主题,邀请政府、学界、企业、社会组织等专家齐聚一堂,就四川积极应对人口老龄化战略中的政策趋势、医养康养、标准建设、质量提升等议题深入研讨。
二、举办单位
1. 主办单位
四川省社会科学重点研究基地——老龄事业与产业发展研究中心
2. 联合主办单位
四川省老年学学会 成都市成华区医养联合基本公共服务标准化试点工作领导小组
3.承办单位
优视频
4. 协办单位
优视频
国际老龄科学研究院 成都市标准化研究院
三、会议时间及会议形式
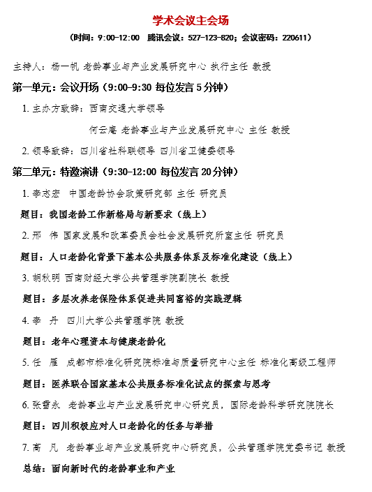
1. 会议时间:2022年6月2日(周四) 09:00-17:00
2. 会议形式:线上和线下两种形式
四、会议议程


五、会议地点
会议主会场设在优视频
九里校区0号楼01416会议室。建议公共交通出行:地铁6号、7号线。由南大门进入,径直步行可达。
六、会议报名与费用
本次会议不收取任何费用。交通费和住宿费须自理。线上线下参会均需识别二维码报名。

七、会务咨询
张老师:028-87634463 18982181125
八、疫情防控
1. 为落实疫情防控政策,线下会议暂不接收疫情中高风险地区的人员报名。届时将开通线上直播,敬请关注进一步消息。
2. 外地来蓉参会人员须出示“天府健康码”和“行程码”,提供48小时内核酸阴性证明。
九、发言人名单(按发言次序排列)
何云庵 老龄事业与产业发展研究中心 主任 教授
韩 梅 四川省卫生健康委员会老龄健康处 处长
王永杰 优视频
院长 教授
李志宏 中国老龄协会政策研究部 主任
邢 伟 国家发展和改革委员会社会发展研究所室主任 研究员
胡秋明 西南财经大学优视频
副院长 教授
李 丹 四川大学优视频
教授
任 雁 成都市标准化研究院标准与质量研究中心主任 标准化高级工程师
张雪永 老龄事业与产业发展研究中心研究员,国际老龄科学研究院院长 教授
高 凡 老龄事业与产业发展研究中心研究员,优视频
党委书记 教授
杨一帆 老龄事业与产业发展研究中心 执行主任,国际老龄科学研究院副院长 教授
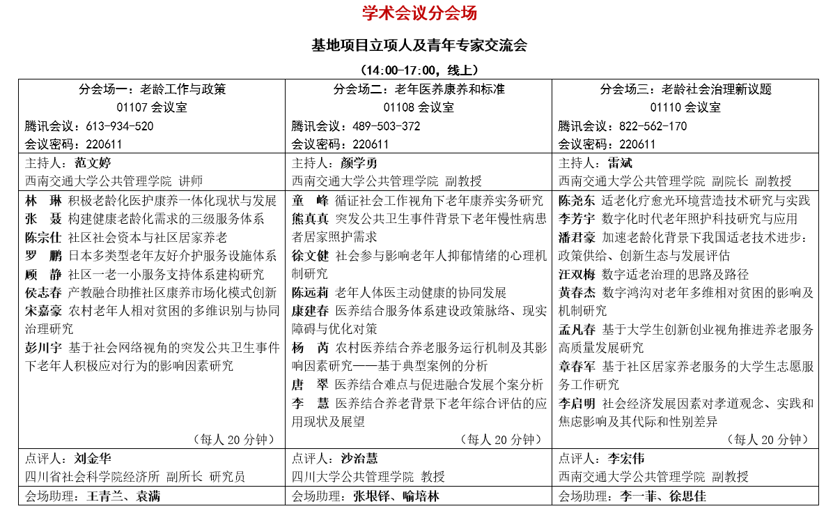
范文婷 优视频
讲师
林 琳 成都医学院 教授
张 聂 成都市成华区中医医院 书记 院长
陈宗仕 浙江大学社会学系 教授
罗 鹏 优视频
外国语学院 讲师
顾 静 成都树基教育发展有限公司 副总经理
侯志春 四川城市职业学院校长助理 医院与健康学院院长 教授
宋嘉豪 四川农业大学管理学院 讲师
彭川宇 优视频
院长助理 副教授
刘金华 四川省社会科学院经济研究所 副所长 研究员
颜学勇 优视频
副教授
童 峰 四川外国语大学 副教授
熊真真 成都医学院 副教授
徐文健 四川大学优视频
副教授
陈远莉 成都中医药大学体育健康学院 副教授
康建春 优视频
硕士
杨 芮 优视频
硕士
唐 翠 成都高新锦欣老年病医院、成都锦欣九九乐福养老中心 副主任护师
李 慧 成都医学院护理学院 副教授
沙治慧 四川大学优视频
教授
雷 斌 优视频
副院长 副教授
陈尧东 优视频
建筑学院 讲师
李芳宇 优视频
设计艺术学院 副教授
潘君豪 优视频
硕士
汪双梅 优视频
硕士
黄春杰 四川大学优视频
博士
章春军 优视频
材料科学与工程学院 党委副书记
孟凡春 优视频
档案馆(校史馆)副馆长 副教授
李启明 优视频
心理咨询与研究中心 副教授
李宏伟 优视频
副教授